
Recently, Jiang Xiaoqiong, a core member of the Chronic Wound Care Research Center at the School of Nursing, Wenzhou Medical University (WMU), published an online research article titled "Modulation of Macrophage Ferroptosis under the Guide of Infrared Thermography Promotes the Healing of Pressure Injuries" in the international authoritative journal Journal of Advanced Research (IF=11.4, Q1 TOP in Comprehensive Journals). This study reveals a novel mechanism underlying the dynamic temperature changes during pressure injury repair and proposes a clinically translatable and home-applicable nursing intervention strategy, providing a new paradigm for precise nursing interventions in pressure injuries.
Pressure injury (formerly known as pressure ulcer or decubitus ulcer) is a major challenge in clinical nursing practice and a global health problem against the backdrop of an aging society. However, its repair mechanism and effective nursing intervention strategies still urgently need breakthroughs. In this study, infrared thermography was used for a 30-day prospective follow-up of the healing process in 21 clinical patients with pressure injuries to analyze the regularity of wound temperature changes in different healing outcomes. Additionally, the optimal temperature window for healing nursing interventions was quantified in 100 clinical patients with pressure injuries. Meanwhile, to deeply understand the intrinsic mechanism of the nursing intervention strategy, the study combined a mouse model of pressure injury to explore the molecular correlation mechanism between wound temperature and chronic inflammation. It was confirmed that the regulation of macrophage ferroptosis guided by infrared thermography can effectively break the vicious cycle of inflammation, thereby accelerating wound tissue repair.


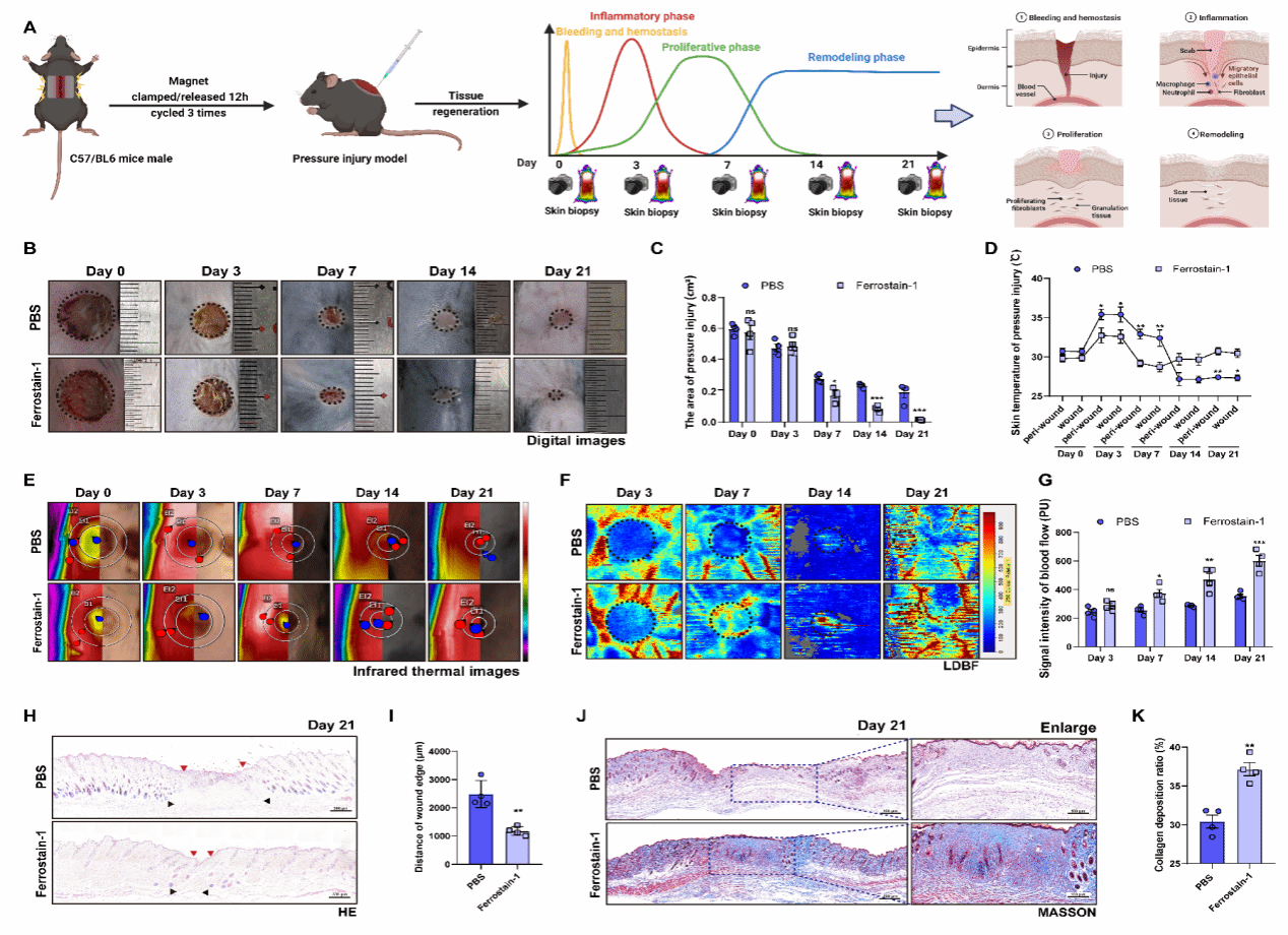
Figure 2 Animal experimental study on the regulation of macrophage ferroptosis in pressure injuries guided by infrared thermography
In recent years, the team led by Professor Cai Fuman from our school has established the Chronic Wound Care Research Center, built a chronic wound care research laboratory capable of independently conducting basic and AI research, carried out interdisciplinary talent introduction, cultivation and scientific research cooperation, and focused on pressure injury mechanism research and artificial intelligence assessment research. Previously, the team has published more than 20 important research results on the pathogenesis of pressure injuries and intelligent nursing assessment in domestic and foreign authoritative journals such as British Journal of Dermatology (IF=11.0), Mater Today Bio (IF=8.7), and Chinese Journal of Nursing. Their papers were selected into the Top 100 Excellent Papers of the Chinese Nursing Association.
The team has also actively promoted the transformation of scientific research achievements, social services and talent training. They have obtained 10 national invention patents and multiple utility model patents in this field, with 2 invention patents successfully transformed and put into production. Meanwhile, relying on China's fifth "International Ostomy Therapist School", the team has successfully held 15 training courses since 2009, cultivating more than 350 international ostomy therapists for 32 provinces, municipalities directly under the Central Government, autonomous regions, Hong Kong and Macao in China. The team also feeds back scientific research achievements into teaching, guiding students to win 10 awards at or above the provincial and ministerial levels, such as the first prize in the "Challenge Cup" National College Students' Extracurricular Academic and Technological Works Competition and the gold medal in the Zhejiang Provincial College Students' Extracurricular Academic and Technological Works Competition.
The corresponding authors of this article are Professor Xiao Jian from the School of Pharmaceutical Sciences, WMU, Professor Cai Fuman from the School of Nursing, WMU, and Associate Professor Zhou Kailiang from the Second Affiliated Hospital of WMU. The first author is Jiang Xiaoqiong, a young teacher from the School of Nursing, WMU.